各二级党组织:
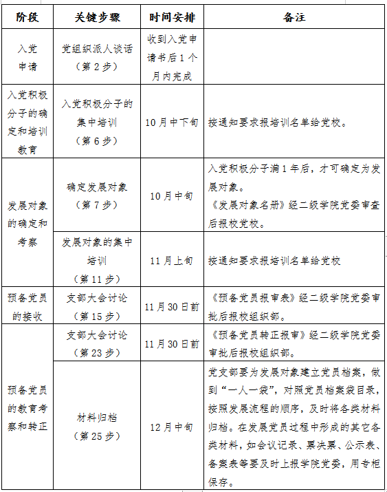
根据《中国共产党发展党员细则》《中国共产党发展党员工作流程图》有关要求,结合学校实际,制定2020年下学期发展党员主要步骤时间安排,以供参考。

各二级学院党组织参照上述时间安排,严格遵循发展党员“5阶段25步”流程要求,增强工作主动性和规范性,合理安排发展党员其它步骤的具体时间,保质保量完成年度发展计划,完成情况将纳入二级党组织书记年度考核范围。指标不足或完不成的,请与校党委组织部组织科联系,由组织部统一调度。发展程序、材料核查等方面的问题,请及时与校党委组织部组织员(张选众、杨学锋)联系。
校党委组织部
2020年10月10日